【压缩机网】磁悬浮压缩机和空气悬浮压缩机两者有着不同的技术特点,首先磁悬浮轴承与空气悬浮轴承两个都采用了无接触悬浮技术,从而彻底消除了传统齿轮、轴承带来的机械摩擦和润滑油污染,具有高效率、低维护、低噪音等共同优点。实现“悬浮”的技术原理截然不同,也导致了在性能上和应用上的差异。
一、核心物理原理解读
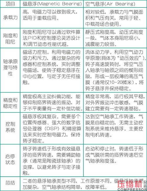
1.空气悬浮轴承:基于流体力学与气体动力学的“刚性气垫”
本质:它是一种机械约束型轴承。悬浮力源于气体(通常是空气)的压力。轴承和转子之间的几何形状被精密设计,以在间隙中建立并维持一个高压气膜区域。
动压式:依赖相对运动。当转子高速旋转时,其特有的楔形或袋式结构会将具有粘性的气体契入收敛间隙。根据雷诺方程,这会导致气体压力急剧升高(动压效应),从而将转子抬起。关键点:它必须达到一定启动速度才能形成气膜,低速或静止时存在接触摩擦。
物理极限:气体可压缩,因此气膜的刚度是有限的。当受到冲击载荷时,气膜会被压缩变薄,承载力非线性增长。气体阻尼极小,因此衰减振动的能力很弱。
2.磁悬浮轴承:基于电磁学与自动控制的“主动力场”
本质:它是一种主动控制型的“力执行器”。悬浮力源于电磁铁与铁磁转子之间根据麦克斯韦方程产生的电磁吸引力。
核心闭环:这是一个典型的“传感器-控制器-执行器”反馈控制系统。
1.传感器(如电涡流传感器)以微米级精度实时测量转子位置。
2.控制器(数字信号处理器)将位置信号与设定值(通常为零点)比较,计算出所需的纠偏力。控制算法(如PID、模糊控制、H_\infty鲁棒控制)是系统的“大脑”,决定了系统的稳定性、刚度和阻尼特性。
3.功率放大器将控制信号转化为驱动电磁铁的电流。
4.电磁铁产生精确的电磁力,将转子拉回或推到目标位置。
物理特性:电磁力与电流的平方成正比,与气隙的平方成反比,本质上是不稳定和非线性的。正是依靠高速的闭环控制,才实现了稳定悬浮。其刚度和阻尼完全是软件定义的,可以根据需要实时调整。
二、动态性能与控制能力
这是两者核心的差异,决定了它们在不同场景下的适用性。
对不平衡响应的处理:
·空气轴承:转子不平衡会产生同步振动。由于缺乏主动阻尼,这些振动会直接传递到基座,只能通过精确动平衡来减轻。
·磁轴承:控制系统可以实施自动平衡或振动抑制。例如,它可以识别出与转速同步的振动分量,并产生一个与之反向的控制力来主动抵消它,从而实现超平稳运行。
穿越临界转速:
·空气轴承:转子在通过其固有频率(临界转速)时,振动会放大,可能非常危险,需要快速“冲过去”或避免在此转速下长期运行。
·磁轴承:可以通过实时调整系统的刚度和阻尼,使临界转速“移开”或显著抑制共振峰值,实现平稳、安全的穿越。
对干扰的恢复能力:
·空气轴承:受到一个外部冲击(如敲击)后,会像一个“硬弹簧+弱阻尼”系统一样振荡衰减,恢复较慢。
·磁轴承:控制器能立即感知位移,并施加一个强力的“纠正”动作,将转子迅速拉回设定点,恢复极快。
三、核心原理对比

四、性能特点对比

五、选型建议
选择磁悬浮压缩机/鼓风机:供电可靠性是首要考虑因素,不可以意外停机。(夏季多雷电特别注意,需要UPS供电或者超级电容器);工作环境,进气空气质量和环境温度必须满足要求(如有:腐蚀性气体、磁性粉末和多粉尘场合是不适合使用);工况复杂,负载变化较大,重载适合;投资成本高,维护费用高。
选择空气悬浮压缩机/鼓风机:进气环境清洁,按时更换空气过滤器;初始预算少,希望获得更节能的空间;工况稳定,负载变化不大,供气平稳;占地面积小,节能效果明显。
总结
空气悬浮轴承,是依靠一层物理性的气垫来悬浮,结构简单,极限转速,适用于轻载、高精度场合。动压式空气轴承广泛用于硬盘控制器主轴电机。磁悬浮轴承是一款一套主动控制的电磁手段悬浮,强大、智能,适应性强。适用于高速、重载需要主动控制的场合。比如磁悬浮轴承发电机,飞轮储能,汽轮机等场合。
空气悬浮压缩机系统的应用场景下,依然是一种非常高效和可靠的选择。对使用环境和全生命周期维护成本进行综合评估,空气悬浮压缩机都有一定优势和节能效果。
【压缩机网】磁悬浮压缩机和空气悬浮压缩机两者有着不同的技术特点,首先磁悬浮轴承与空气悬浮轴承两个都采用了无接触悬浮技术,从而彻底消除了传统齿轮、轴承带来的机械摩擦和润滑油污染,具有高效率、低维护、低噪音等共同优点。实现“悬浮”的技术原理截然不同,也导致了在性能上和应用上的差异。
一、核心物理原理解读
1.空气悬浮轴承:基于流体力学与气体动力学的“刚性气垫”
本质:它是一种机械约束型轴承。悬浮力源于气体(通常是空气)的压力。轴承和转子之间的几何形状被精密设计,以在间隙中建立并维持一个高压气膜区域。
动压式:依赖相对运动。当转子高速旋转时,其特有的楔形或袋式结构会将具有粘性的气体契入收敛间隙。根据雷诺方程,这会导致气体压力急剧升高(动压效应),从而将转子抬起。关键点:它必须达到一定启动速度才能形成气膜,低速或静止时存在接触摩擦。
物理极限:气体可压缩,因此气膜的刚度是有限的。当受到冲击载荷时,气膜会被压缩变薄,承载力非线性增长。气体阻尼极小,因此衰减振动的能力很弱。
2.磁悬浮轴承:基于电磁学与自动控制的“主动力场”
本质:它是一种主动控制型的“力执行器”。悬浮力源于电磁铁与铁磁转子之间根据麦克斯韦方程产生的电磁吸引力。
核心闭环:这是一个典型的“传感器-控制器-执行器”反馈控制系统。
1.传感器(如电涡流传感器)以微米级精度实时测量转子位置。
2.控制器(数字信号处理器)将位置信号与设定值(通常为零点)比较,计算出所需的纠偏力。控制算法(如PID、模糊控制、H_\infty鲁棒控制)是系统的“大脑”,决定了系统的稳定性、刚度和阻尼特性。
3.功率放大器将控制信号转化为驱动电磁铁的电流。
4.电磁铁产生精确的电磁力,将转子拉回或推到目标位置。
物理特性:电磁力与电流的平方成正比,与气隙的平方成反比,本质上是不稳定和非线性的。正是依靠高速的闭环控制,才实现了稳定悬浮。其刚度和阻尼完全是软件定义的,可以根据需要实时调整。
二、动态性能与控制能力
这是两者核心的差异,决定了它们在不同场景下的适用性。
对不平衡响应的处理:
·空气轴承:转子不平衡会产生同步振动。由于缺乏主动阻尼,这些振动会直接传递到基座,只能通过精确动平衡来减轻。
·磁轴承:控制系统可以实施自动平衡或振动抑制。例如,它可以识别出与转速同步的振动分量,并产生一个与之反向的控制力来主动抵消它,从而实现超平稳运行。
穿越临界转速:
·空气轴承:转子在通过其固有频率(临界转速)时,振动会放大,可能非常危险,需要快速“冲过去”或避免在此转速下长期运行。
·磁轴承:可以通过实时调整系统的刚度和阻尼,使临界转速“移开”或显著抑制共振峰值,实现平稳、安全的穿越。
对干扰的恢复能力:
·空气轴承:受到一个外部冲击(如敲击)后,会像一个“硬弹簧+弱阻尼”系统一样振荡衰减,恢复较慢。
·磁轴承:控制器能立即感知位移,并施加一个强力的“纠正”动作,将转子迅速拉回设定点,恢复极快。
三、核心原理对比

四、性能特点对比

五、选型建议
选择磁悬浮压缩机/鼓风机:供电可靠性是首要考虑因素,不可以意外停机。(夏季多雷电特别注意,需要UPS供电或者超级电容器);工作环境,进气空气质量和环境温度必须满足要求(如有:腐蚀性气体、磁性粉末和多粉尘场合是不适合使用);工况复杂,负载变化较大,重载适合;投资成本高,维护费用高。
选择空气悬浮压缩机/鼓风机:进气环境清洁,按时更换空气过滤器;初始预算少,希望获得更节能的空间;工况稳定,负载变化不大,供气平稳;占地面积小,节能效果明显。
总结
空气悬浮轴承,是依靠一层物理性的气垫来悬浮,结构简单,极限转速,适用于轻载、高精度场合。动压式空气轴承广泛用于硬盘控制器主轴电机。磁悬浮轴承是一款一套主动控制的电磁手段悬浮,强大、智能,适应性强。适用于高速、重载需要主动控制的场合。比如磁悬浮轴承发电机,飞轮储能,汽轮机等场合。
空气悬浮压缩机系统的应用场景下,依然是一种非常高效和可靠的选择。对使用环境和全生命周期维护成本进行综合评估,空气悬浮压缩机都有一定优势和节能效果。


网友评论
条评论
最新评论